返回
光影知识库
网站首页
美食营养
游戏数码
手工爱好
生活家居
健康养生
运动户外
职场理财
情感交际
母婴教育
时尚美容
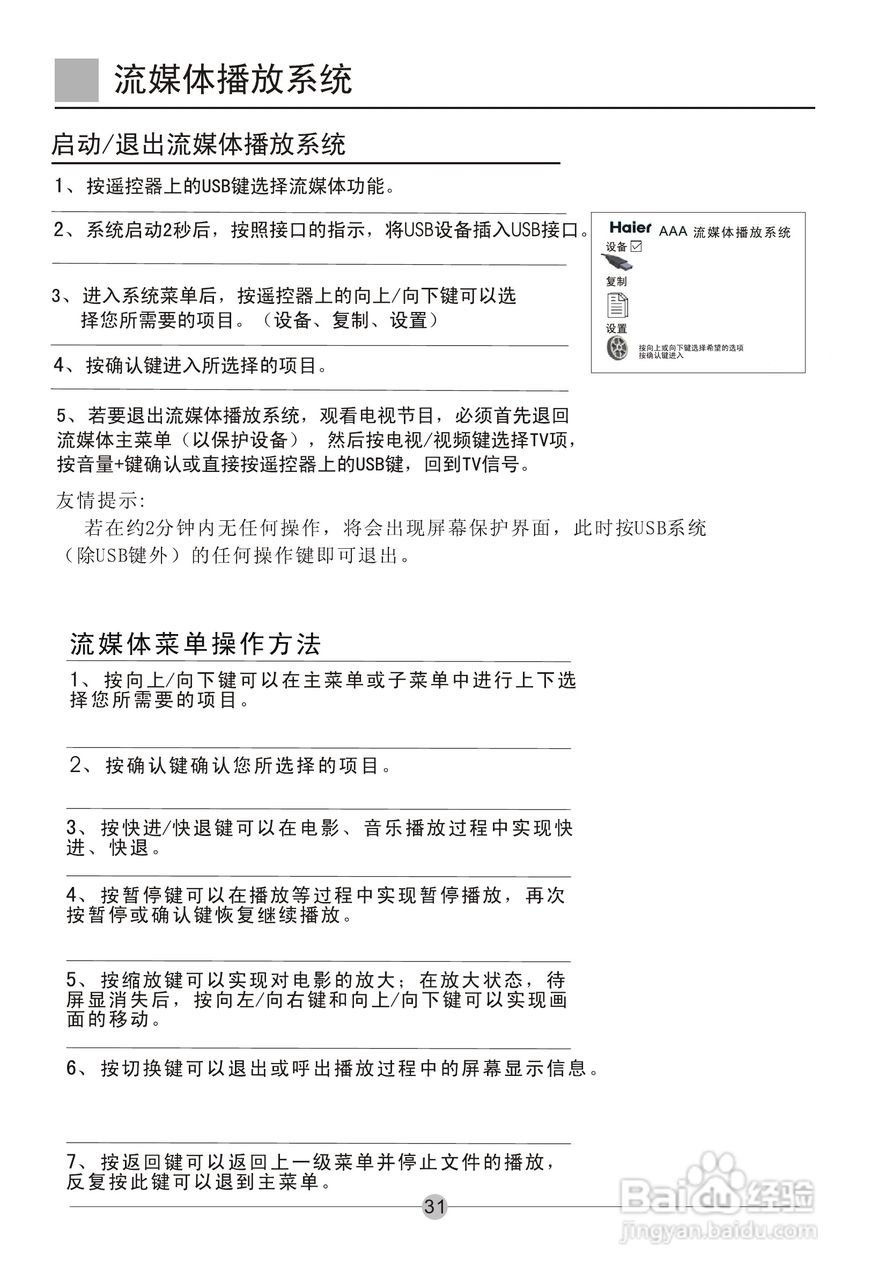
海尔L32A18-AK液晶彩电使用说明书:[4]
时间:2024-10-11 18:54:47
海尔L32A18-AK液晶彩电使用说明书:[3]
海尔L32A18-AK液晶彩电使用说明书:[1]
海尔L26A18-AK液晶彩电使用说明书:[4]
海尔L26A18-AK液晶彩电使用说明书:[3]
海尔L26A18-AK液晶彩电使用说明书:[2]
为你推荐:
饥荒怎么养牛
释放压力的方法
螨虫过敏怎么办
避孕方法有哪些
养龟的方法
瘦肚子的最快方法
斑是怎么形成的
腌黄瓜条怎么腌制好吃
家常菜
怎么样追女孩子
© 2025 光影知识库
信息来自网络 所有数据仅供参考
有疑问请联系站长 site.kefu@gmail.com